学校首页
本站首页
学院简介
师资队伍
专业简介
党群工作
教育教学
团学工作
招生就业
产教融合
欢迎访问酒泉职业技术大学生物工程学院!
旧版入口
|
办事大厅
|
下载专区
|
数字资源
学校首页
本站首页
学院简介
学院概况
现任领导
机构设置
学院荣誉
师资队伍
教师简介
教学团队
名师工程
专业简介
种子生产与经营
现代农业技术
园林工程技术
园艺技术
作物生产与经营管理
动物医学
畜牧兽医
药品生物技术
生态环境修复技术
食品智能加工技术
生物产品检验检疫
党群工作
党群组织
党建动态
教育教学
管理制度
实验实训
教学动态
教科研成果
技能大赛
团学工作
组织建设
管理制度
团学动态
双创教育
优秀学生
招生就业
招生政策
就业招聘
校友天地
产教融合
管理制度
合作企业
产教动态
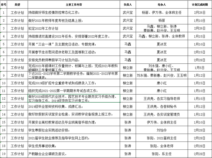
生物工程学院2022年1月及寒假工作计划
发布时间:2022-01-04 16:52:15 阅读量:
130
上一篇:
关于做好2022年放假前及寒假工作的通知
下一篇:
生物工程学院2022年高职(专科)升本科 ...
分享到:
友情链接
部门链接
教务处
招生就业处
新能源工程学院
土木工程学院
相关链接
甘肃省人民政府
酒泉市人民政府
中国高职高专网
中华人民共和国教育部
酒泉市农业农村局
版权所有©酒泉职业技术大学生物工程学院 酒泉市肃州区解放路66号 | 邮编:735000
备案号:陇ICP备05004111 院长邮箱:464039546@qq.com
Copyright ◎酒泉职业技术大学生物工程学院 版权所有